中国境外税严查再次升级!中国经济真相|中国财经在线|金融财经信息|财经资讯新闻☀阿波罗新闻网
新闻 > 中国经济 > 正文
中国境外税严查再次升级!——亚马逊向中国税局“裸奔”,你的账还经得起查吗

中国境外税严查再次升级!

你的店铺销售额、利润等核心数据,从今年10月起,将被亚马逊直接报送至中国税务机关。

税务透明化时代正式到来,你准备好了吗?

跨境税务透明化

从亚马逊开始

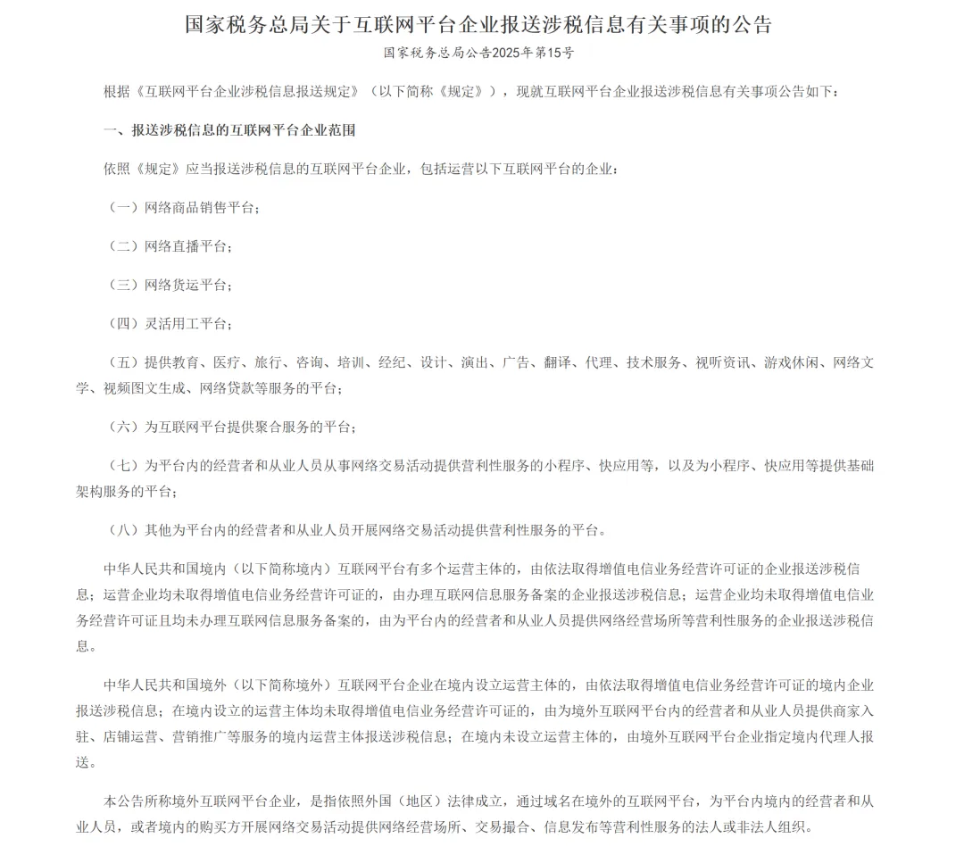
根据中国国家税务总局在2025年发布的《关于互联网平台企业报送涉税信息有关事项的公告》,所有跨境平台(无论设在何处)都必须向中国税务局报送中国卖家的信息。

作为响应,亚马逊已正式通知:自2025年10月起,将按季度向中国税务机关报送中国卖家的涉税信息。

●首次报送时间:2025年10月31日前。

●报送数据范围:2025年第三季度(7月-9月)的所有相关数据。

●后续安排:此后将按季度持续报送。

哪些卖家、哪些数据要上报?

1.哪些卖家会受影响?

所有在亚马逊平台销售的中国卖家,无论位于哪个境外商城(如美国站、欧洲站等),均被纳入报送范围,包括:企业卖家与个人卖家(含个体工商户)

2.平台会报送哪些信息?

企业卖家:企业名称、统一社会信用代码、地址、银行账户、联系人信息等

个人卖家:姓名、身份证号、地址、店铺名称、银行账户详情等

交易明细:销售总额、净收入、订单数量、退款金额等关键经营指标

财务信息:支付给亚马逊的佣金、服务费等平台费用

简单来说,你在亚马逊上赚了多少钱,税务局一清二楚。

轻则重罚,重则坐牢

平台面临的核心风险:

如未按要求报送,平台将面临最高50万元罚款,甚至停业整顿。

商家面临的核心风险:

补税+罚款

税务局将直接用平台数据核对你的申报记录。一旦发现少报收入,不仅要补缴全部税款,还需支付每天万分之五的滞纳金,并可能面临0.5-5倍的罚款。

刑事责任

故意做假账、虚构交易逃税,可能构成“逃税罪”,面临判刑坐牢的风险。

当下该做啥?

完善平台税务信息

在亚马逊后台填好有效的税务登记号,完成企业及个人身份认证。

摒弃收款与申报陋习

务必使用对公账户收款,杜绝长期0申报、用个人卡收货款等高风险操作,尽快实现资金流转合规化。

确保交易真实、发票合规

经营过程中尽量规范获取发票,严禁虚开发票。虚开发票属于骗税行为,不仅面临重罚,还可能承担刑事责任。切勿为应付平台审核而找服务商虚开,否则后患无穷。

规范出口与报关流程

避免通过“买单出口”“双清包税”等不合规方式出口,这些行为可能被认定为参与骗税,带来法律连带责任。

核对收入并主动补报

根据平台报送数据,逐笔核对销售收入,确保如实申报。如发现以往存在漏报,请尽快整理交易记录,主动补缴税款与滞纳金,以降低罚款风险.

从“被动应对”到“主动筹划”

第一步:立即找税务师或专业机构全面审计,

帮你找出历史问题,评估风险大小

建立合规账目体系

制定安全报税方案

第二步:业务转港,合法避税

香港采用地域来源征税,仅对源自香港的利润征税。

海外利润(如美、欧站点销售)可申请离岸收入豁免,实现0%利得税。

即便不符合豁免,利得税率上限也仅为16.5%。

对于追求长期发展的卖家,利用香港公司进行税务筹划是个值得考虑的方向。

常见问题解答

问:我需要主动把资料交给税局吗?

答:不需要。亚马逊会直接报送,你只需确保平台上的信息完整准确。

问:在海外站点(如美国站)销售,会被报送吗?

答:会。只要是中国卖家,无论在哪个亚马逊境外站点销售(亚马逊美国、英国、德国、日本等全球22个站点全部在名单之中),都会被纳入报送范围。

问:只报送第三季度数据吗?之前的怎么办?

答:首次只报送2025年第三季度数据。之前的数据暂不要求报送,但需关注税务机关后续通知。

问:除了亚马逊,其他平台也要报送吗?

答:是的。Temu、TikTok、沃尔玛、SHEIN等主流跨境平台都已陆续发布类似通知。

随着商业环境日益繁荣,税务监管必将越来越规范、透明。我们既要遵纪守法,也应主动寻求专业建议,通过合法途径进行税务筹划,为企业的长远发展保驾护航。

阿波罗网责任编辑:方寻

来源:香港直通车

转载请注明作者、出处並保持完整。

家在美国 放眼世界 魂系中华
Copyright © 2006 - 2025 by Aboluowang

免翻墙 免翻墙链接